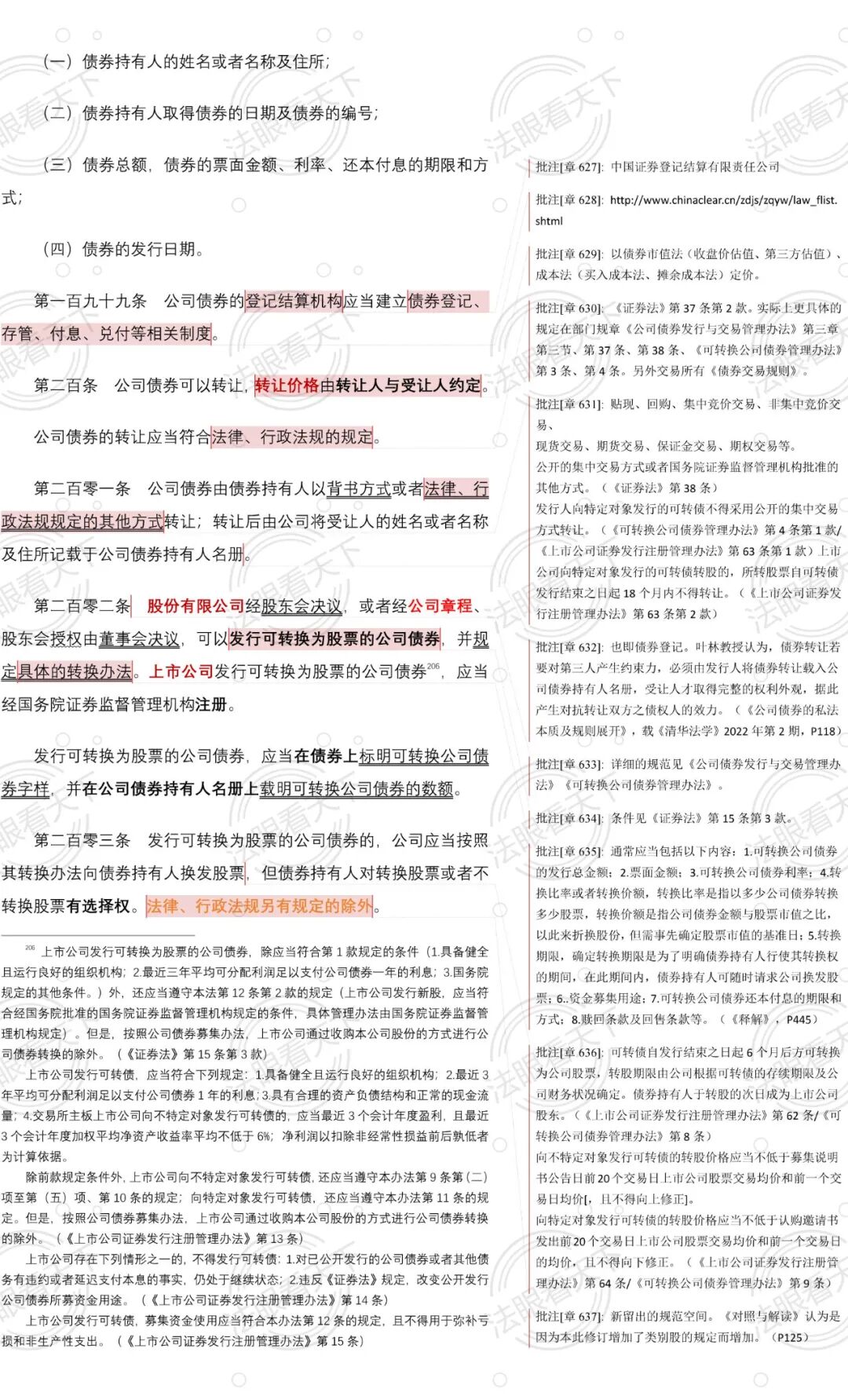
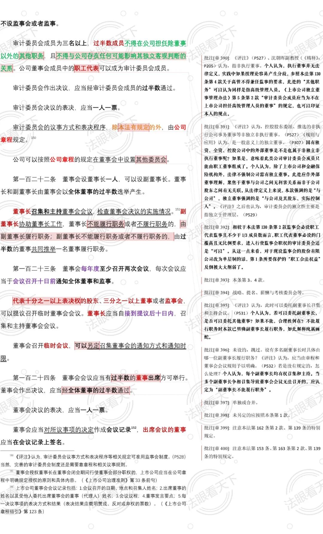
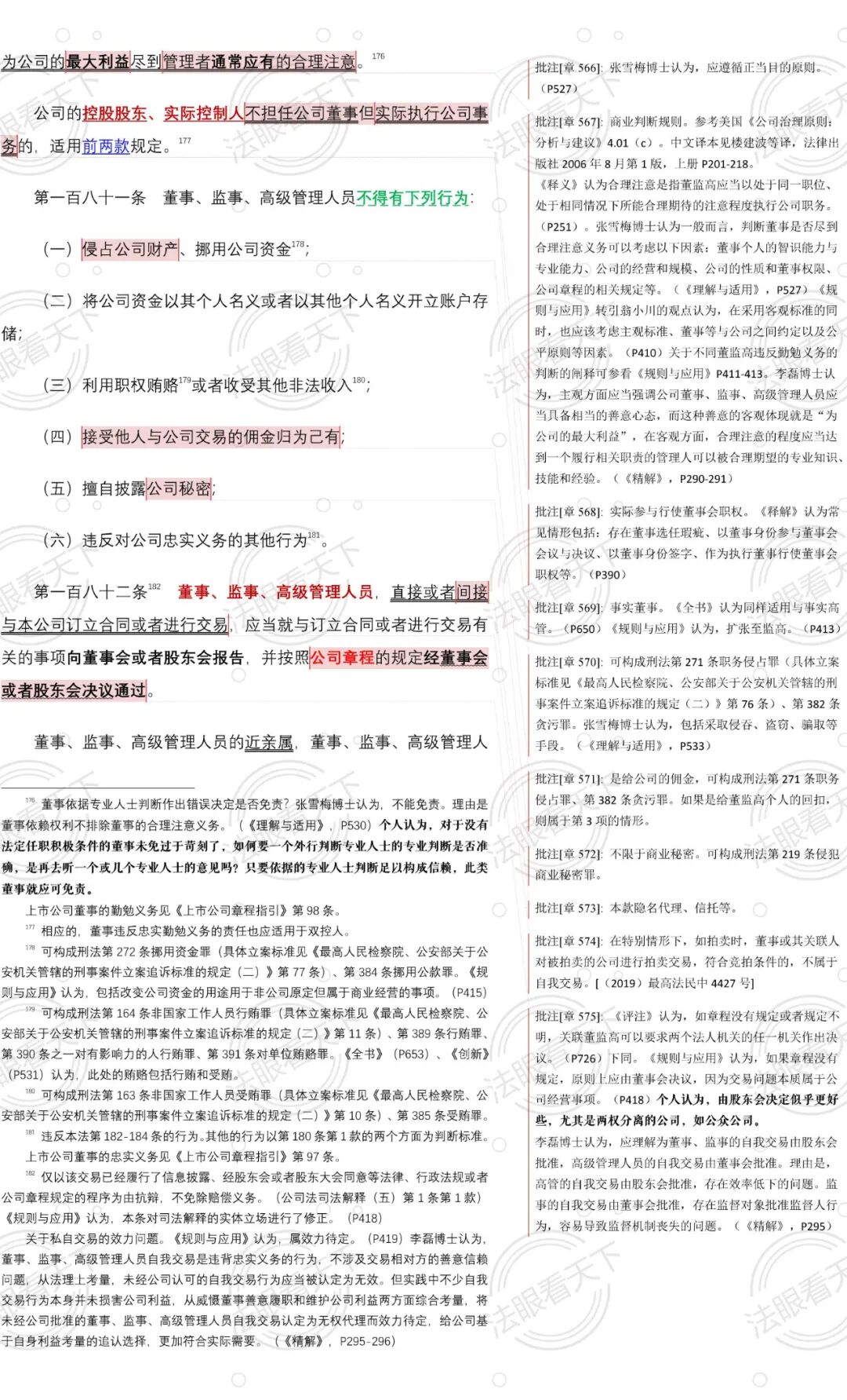
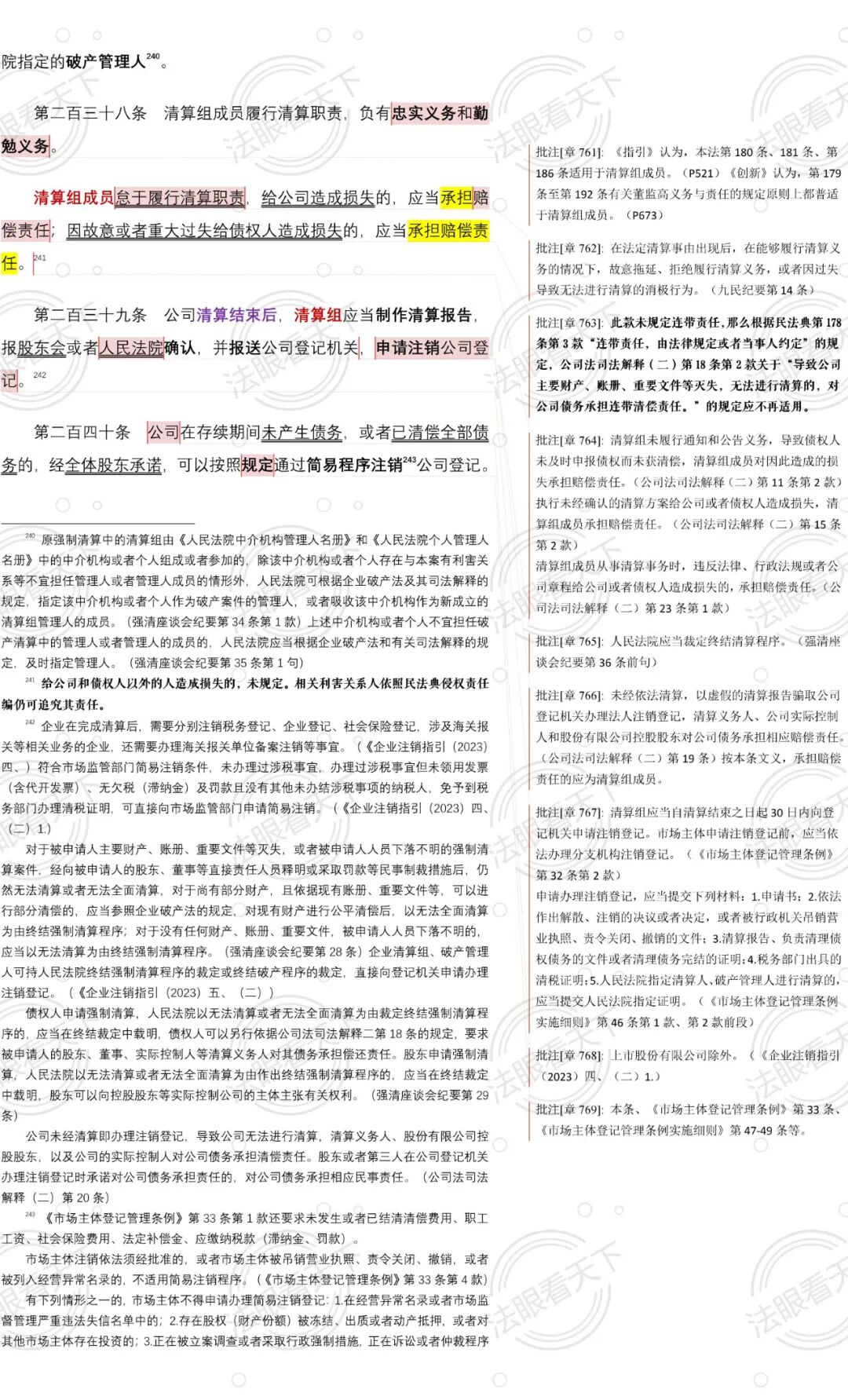
法眼看天下
首页
|
章樑作品
法律感悟
法律漫谈
特色资料
民法典专题
公司法专题
公司法律业务操作指引
|
法律
国家
浙江
杭州
|
案例
指导性案例
典型案例
参阅案例
出版案例
|
专业法官会议纪要
|
实务问答
|
律师业务操作指引
搜索
当前位置:
首页
>
2023公司法批注本(第五版)(1077注,近12.3万字)
2023公司法批注本(第五版)(1077注,近12.3万字)
2024-09-26 17:12
二维码
97
章樑
——
北京盈科(杭州)律师事务所律师